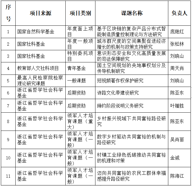
2022年国家社科基金年度项目和青年项目立项名单于9月13日在全国社会科学网公示,永利官网张松林教授主持的《城市群尺度的空间集聚促进经济增长的机制与政策支持研究》拟立项年度一般项目,加上此前永利官网庞继红教授主持的《基于区块链的复杂产品分布式智能制造质量控制理论与方法研究》获批国家自然科学基金面上项目立项,刘晓山教授主持的《意识形态安全和文化高质量发展的司法保障研究》获国家社科基金特别委托项目,永利官网目前共有3项国家级科研项目。
此外,永利官网周天肖博士主持的《国土空间规划的央地事权划分及传导机制研究》获批教育部人文社会科学青年基金项目,刘晓山教授主持的《短视频著作权保护研究》获最高人民检察院检察理论研究一般课题立项,陈亚东教授等人获批浙江省哲学社会科学后期资助及领军人才培育课题(引进人才支持)课题资助,截至目前,永利官网今年已有8项省部级项目获资助(浙江省公益基金项目、浙江省软科学项目还未公示)。
2022年永利官网省部级及以上科研项目立项具体清单如下:

文字:应小芳 编辑:姚梦懿 审核:丁志刚